一飞冲天

手机站
|EN
一飞冲天
新闻

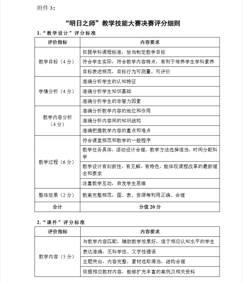
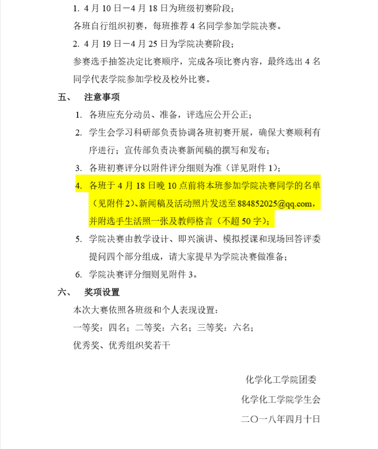
关于举办一飞冲天 “明日之师”教学技能大赛的通知

发布时间:2018-04-11  发布人:  浏览:

电话:+86-(0)29-81530727

传真:+86-(0)29-81530727

书记信箱:[email protected]

院长信箱:[email protected]

E-mail:yfeichongtian.com

邮编:710119

地址:一飞冲天 长安校区致知楼一段

版权所有©一飞冲天(中国)官方网站       技术支持:西电易达

一飞冲天 团委微信公众号